转载:https://www.toutiao.com/article/7361778564393370152/
2024-04-25 20:28·红星新闻
4月22日,内蒙古自治区通辽市开鲁县建华镇双胜村村民被要求缴纳土地“增补承包费”一事引发广泛关注,涉事的镇党委副书记纪云浩被免职处理。有部分网友质疑这名90后干部在两年义务兵后“转业”警察并提拔为镇委副书记的过程中,存在大学学历缺失以及干部任用等问题。25日,上游新闻记者注意到,纪云浩的名字曾出现在2010年政法机关定向招录公务员拟录用人员名单中,学历培养计划为2年。退役军人相关部门告诉上游新闻记者,在2016年前确有相关专项招录。
据当地公安部门的官方报道显示,纪云浩出生于1990年3月,2007年12月入伍,2009年12月转业,2012年7月参加工作,曾任开鲁县公安局镇郊派出所外勤民警。

纪云浩在“拦春耕”现场。 中国三农发布视频截图
部分网友质疑,纪云浩17岁时入伍,退伍后时隔2年7个月参加工作,大学学历究竟是如何得来?服役两年的义务兵转业能否直接成为公务员?有质疑者认为,在我国大学本科教育中,普通本科院校学制通常是四年,全日制专科学制通常是3年,即使参加“专升本”考试也需一年时间。
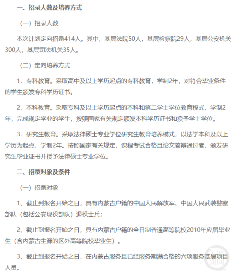
上游新闻记者注意到,在2010年11月25日,内蒙古自治区公务员局发布的《关于对2010年自治区基层政法机关定向招录公务员拟录用人员进行公示的公告》,在通辽市的31人名单中就有“纪云浩”的名字。

2010年内蒙古自治区基层政法机关定向招录公务员拟录用人员公示中,有“纪云浩”的名字。 网络图
根据《内蒙古自治区基层政法机关2010年定向招录培养公务员简章》,当时的招录对象之一就包括具有内蒙古户籍的中国人民解放军、中国人民武装警察部队(包括公安现役部队)退役士兵,报考人员的年龄应在25周岁以下(1985年7月8日后出生),根据简章,纪云浩符合报考资格。
定向培养方式包括专科教育、本科教育、研究生教育,其中专科教育采取高中及以上学历起点的专科教育,学制2年,而本科教育和研究生教育的学制也为2年。

定向招录简章中有定向培养方式、招录对象等。 网络图
有网友认为,当地公安部门的官方报道中将纪云浩2年义务兵退伍写成“转业”属于笔误。上游新闻记者就此联系了开鲁县公安局,工作人员表示,相关回应将发布在开鲁融媒上。
25日,上游新闻记者就此事咨询了内蒙古自治区退役军人事务厅,工作人员解释,两年义务兵如果没有其他方式安置的话,就叫退伍或者退役,转业主要是针对干部。“之前历史上有很多叫法,普通老百姓可能把两个都当成一回事,但对于我们工作部门来说,这两个是不一样的,有明显、严格的区分。”
工作人员证实,在2016年之前确实有政法系统专项招录。“如果是普通义务兵退伍、退役,自己考上工作的,也不能叫转业。”
作为90后的纪云浩2012年参加工作后,从派出所外勤民警,调职成为县纪委监委的科员,再到镇党委副书记,其调职程序是否符合相关规定,也引起网友的讨论。
据《内蒙古日报》报道,2019年11月12日,在开鲁县89名拟提任科级干部公示名单中,纪云浩名列在内。公示信息显示其为大学学历,中共党员,2019年时任县纪委监委派驻第四纪检监察组科员,拟提任镇副科级领导职务。
有网友质疑,根据领导干部任用条例规定,由下级正职提任上级副职的,应当在下级正职岗位工作三年以上,但相关报道中并未见到其担任三年正股实职领导岗位的材料。
据开鲁融媒报道,2021年纪云浩已经担任东来镇纪委书记、党委委员,被免职前担任建华镇镇委副书记、政法委员。有网友称纪云浩的父亲是通辽市人大常委会主任,对此,开鲁县相关部门表示,此信息不属实,纪父只是通辽的一名普通居民。
4月25日,上游新闻记者致电开鲁县委组织部、宣传部采访,宣传部工作人员回应,关于纪云浩的个人学历、调职等问题,目前县委正在一并调查、核实,后续结果将及时向社会公布。
来源:上游新闻记者 汤皓

相关论坛
相关广告

拨打电话